📌 Today’s Highlights
Today we cover 44 IR announcements. Notable among them: P-COEL (522A), G-セイワHD (523A), GX価格パワー日株 (328A). Use the table of contents below to navigate to each company.
- 522A|P-COEL
- 523A|G-セイワHD
- 1711|SDSHD
- 4559|ゼリア新薬
- 328A|GX価格パワー日株
- 404A|GX中国テック10
- 9704|アゴーラHG
- 5831|しずおかFG
- 4169|G-エネチェンジ
- 7539|アイナボHD
- 7570|橋本総業HD
- 8029|ルックHD
- 8362|福井銀
- 6463|TPR
- 8387|四国銀
- 7555|大田花き
- 3071|ストリーム
- 8377|ほくほく
- 8946|エイシアンスター
- 6574|G-コンヴァノ
- 4112|保土谷化
- 7177|GMOFHD
- 149A|G-シンカ
- 2329|東北新社
- 2678|アスクル
- 2778|パレモ・HD
- 3182|オイシックスラ大地
- 3423|エスイー
- 3697|SHIFT
- 3807|G-フィスコ
- 4465|ニイタカ
- 4583|G-カイオム
- 4848|フルキャストHD
- 5588|G-ファーストA
- 3719|AIストーム
- 247A|G-Aiロボティクス
- 3823|WHY HOW DO
- 4480|メドレー
- 5248|G-テクノロジーズ
- 9369|キユソ流通
- 3777|G-環境フレンドリー
- 9470|学研HD
- 9760|進学会HD
- 6425|ユニバーサル
522A|P-COEL
—
▲ +0.00%

📄 Announcement Facts
- P-COEL Co., Ltd. has announced “Notice Regarding Our Financial Information, etc. in Conjunction with Listing on TOKYO PRO Market of Tokyo Stock Exchange.”
- This announcement pertains to P-COEL’s listing on the TOKYO PRO Market, operated by the Tokyo Stock Exchange.
- The notice includes P-COEL’s latest financial information and other relevant disclosures.
🤖 AI Perspective
The TOKYO PRO Market is designed for companies with high growth potential, and P-COEL’s listing announcement may suggest a significant step for its future business development and fundraising strategies. Furthermore, the disclosure of financial information in conjunction with the listing is generally seen as enhancing corporate transparency and providing crucial data for investors to evaluate the company’s value.
523A|G-セイワHD
—
▲ +0.00%

📄 Announcement Facts
- G-SEIWA HD has announced financial information and other related disclosures in connection with its listing on the Tokyo Stock Exchange Growth Market.
- This announcement represents a part of the company’s commitment to information disclosure as a new public entity.
- The specific details of the financial information and other disclosures are available in the officially released documents.
🤖 AI Perspective
- For companies preparing for an IPO, transparent disclosure of financial information is considered a crucial step to enhance market transparency and build investor trust.
- This announcement may draw attention from investors as it provides foundational data for assessing the company’s business performance and financial health.
- Information regarding a pre-IPO company often serves as a key factor for evaluating potential investment opportunities.
1711|SDSHD
307.0
▲ +3.02%


📄 Announcement Facts
- SDSHD announced “Correction to a Partial Disclosure Regarding Shareholder Benefits Program.”
- This correction pertains to specific descriptions within the previously disclosed information titled “Disclosure on the Progress of Shareholder Benefits Program.”
- The correction involves revisions to certain parts of the aforementioned disclosure document.
🤖 AI Perspective
Companies typically issue corrections to ensure the accuracy and integrity of their public disclosures, which is a standard practice in corporate governance. Given that information related to shareholder benefits often draws significant investor attention, the specific nature and details of this revision may be of interest to stakeholders.
4559|ゼリア新薬
2212.0
▲ +0.91%


📄 Announcement Facts
- Zeria Pharmaceutical Co., Ltd. has announced a change to the course content of its shareholder benefit program.
- This modification is being implemented as part of the company’s existing shareholder special benefits system.
- The IR announcement did not include specific details regarding the altered course content, such as the affected courses or new benefit items.
- The announcement was disclosed through the Tokyo Stock Exchange.
🤖 AI Perspective
Companies often revise their shareholder benefit programs as part of an ongoing review of their shareholder return strategies. Such changes may aim to enhance shareholder appeal or improve the operational efficiency of the benefit system. As specific details were not provided in this announcement, investors will likely monitor for further disclosures regarding the precise nature of the changes.
328A|GX価格パワー日株
1319.0
▼ -1.20%


📄 Announcement Facts
- GX Price Power Japan Stock announced its financial results for the fiscal year ending February 2026 through the Tokyo Stock Exchange.
- The reporting period for this financial statement covers August 11, 2025, to February 10, 2026.
- This announcement constitutes the official full-year disclosure regarding the company’s operating performance and financial position for its fiscal year ending February 2026.
🤖 AI Perspective
This financial statement is considered a critical source of information, objectively presenting the outcomes of GX Price Power Japan Stock’s business activities for the fiscal year ending February 2026. For investors, this disclosure may serve as foundational data for evaluating the company’s financial health and future strategic direction. Understanding the company’s market position and business trends could be significantly influenced by this announcement.
404A|GX中国テック10
1052.0
▼ -1.50%


📄 Announcement Facts
- GX China Tech 10 has announced its financial results for the fiscal year ending February 2026, covering the period from August 18, 2025, to February 10, 2026, via the Tokyo Stock Exchange.
- This announcement constitutes the company’s latest official financial disclosure.
🤖 AI Perspective
The release of financial results is a critical disclosure for public companies, providing investors with official information on management performance and financial standing for a specified accounting period. This announcement by GX China Tech 10 is an official update on its performance during the noted period, which market participants will monitor for insights into the company’s status.
9704|アゴーラHG
42.0
▲ +2.44%


📄 Announcement Facts
- Agora HG Co., Ltd. has disclosed information concerning the financial results of its parent company, etc.
- This disclosure was made through the Tokyo Stock Exchange.
- The financial outcomes of the parent company, etc., could potentially impact Agora HG’s consolidated performance and business strategies.
🤖 AI Perspective
The financial results of a parent company or key related entities can indirectly influence a subsidiary’s business environment, financing activities, and strategic planning. Investors may consider monitoring how this disclosed information could potentially affect Agora HG’s future operational trajectory and financial position.
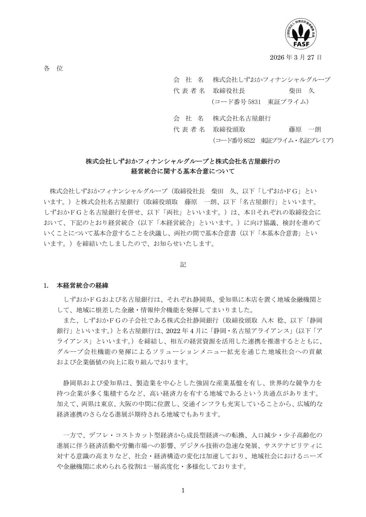
5831|しずおかFG
2717.5
▲ +2.47%


📄 Announcement Facts
- Shizuoka Financial Group has announced the signing of a basic agreement with The Nagoya Bank concerning their business integration.
- Based on this basic agreement, both companies will commence concrete discussions and considerations towards achieving the business integration.
- Details such as the integration scheme, timing, and specific conditions are yet to be determined and will be decided through future deliberations.
- As of now, the detailed specifics of the business integration have not been finalized.
🤖 AI Perspective
This basic agreement may suggest a broader trend among regional financial institutions to strengthen their operational foundations and enhance competitiveness. It could potentially lead to a restructuring and optimization of financial services in the Tokai region, making future developments worth monitoring. Clarity on the specific integration scheme is anticipated to provide further insight into the potential impacts on both banks’ business strategies and customer services.
4169|G-エネチェンジ
267.0
▲ +5.53%


📄 Announcement Facts
- G-ENECANGE Co., Ltd. announced a further upward revision to its consolidated earnings forecast for the fiscal year ending March 2026.
- This revision follows a previous earnings forecast update for the same period.
- The period covered by this revised forecast is the consolidated fiscal year from April 1, 2025, to March 31, 2026.
- Specific details of the revised figures are available in the IR information separately disclosed by the company.
🤖 AI Perspective
A repeated upward revision may suggest that the company’s business performance and market conditions are progressing more favorably than initially projected. Multiple revisions could indicate robust operational execution or positive shifts in its operating environment, which investors might view favorably. Further details on the specific revised figures and the underlying reasons are likely to be a key focus for investors.
7539|アイナボHD
823.0
▲ +0.12%


📄 Announcement Facts
- Ainabo Holdings Co., Ltd. has announced the commencement of discussions regarding a potential management integration with Hashimoto Sogyo Holdings Co., Ltd.
- The proposed method for this management integration involves establishing a joint holding company through a stock transfer.
- This initiative is currently in the initial discussion phase, with the execution of definitive agreements and completion of legal procedures subject to future negotiations and considerations between both companies.
🤖 AI Perspective
The initiation of discussions for a management integration may be viewed by the market as a strategic move by both companies to expand their business scale and strengthen competitiveness. Establishing a joint holding company could indicate an approach to enhance group-wide collaboration and efficiency while potentially preserving the operational independence of existing businesses. Investors may closely monitor future developments concerning the specific integration terms and potential synergistic effects.
Disclaimer: This article is for informational purposes only and does not constitute investment advice.
7570|橋本総業HD
1382.0
▲ +0.29%


📄 Announcement Facts
- Hashimoto Sogyo Holdings Co., Ltd. announced that it has commenced discussions regarding a potential business integration with Ainabo Holdings Co., Ltd.
- The contemplated business integration method involves the establishment of a joint holding company through a stock transfer.
- Specific details such as the integration method, integration ratio, and timeline are expected to be determined through future discussions between both companies.
- Any decisions or progress regarding this matter will be promptly disclosed as soon as they are finalized.
🤖 AI Perspective
- The initiation of discussions for a business integration via a joint holding company between two key players in the building materials and housing equipment wholesale industry may suggest a strategic move towards industry consolidation and enhanced competitiveness.
- If realized, this integration could potentially lead to an expansion of business scale and the creation of synergies, establishing a new market position for both companies.
- Future developments in these discussions and the disclosure of specific integration terms will be critical in assessing the impact on both companies’ business strategies and the broader industry structure.
8029|ルックHD
2487.0
▼ -0.08%


📄 Announcement Facts
- LOOK HOLDINGS Co., Ltd. announced a partial correction to its “Consolidated Financial Results for the Fiscal Year Ending December 2025 (Japanese GAAP).”
- This correction pertains to numerical data.
- The subject of the correction is the previously disclosed consolidated financial results for the fiscal year ending December 2025.
- The correction document related to this matter was submitted to the Tokyo Stock Exchange.
🤖 AI Perspective
Corrections to financial disclosures are important updates for investors evaluating a company’s status. Specifically, numerical data revisions pertaining to the future fiscal year ending December 2025 may suggest adjustments to previously announced earnings forecasts or plans. This could draw attention to market perceptions of the company’s future strategy and business plans.
8362|福井銀
3465.0
▼ -0.14%


📄 Announcement Facts
- Fukui Bank announced “Executive Personnel Changes Following Merger” through the Tokyo Stock Exchange.
- The announced changes are related to the establishment of a new management structure following the company’s merger process.
- These executive appointments aim to ensure a smooth transition to the new system and strengthen organizational operations.
- Key executive placements for implementing post-merger business strategies have been determined.
- Specific information regarding changes in positions, appointments, and retirements is detailed in this announcement.
🤖 AI Perspective
- Executive personnel changes accompanying a merger are considered crucial for integrating the new organization’s management strategy and corporate culture.
- Investors will likely monitor how the leadership of the new system influences future business development and the realization of integration synergies.
- This move could potentially enhance expectations for the stabilization of the post-merger management base and sustainable growth.
6463|TPR
1227.0
▲ +0.49%


📄 Announcement Facts
- TPR announced a revision to its earnings forecast.
- Concurrently, the company also revised its dividend forecast, indicating an increase in dividends.
- These revisions were officially disclosed in the “Notice Regarding Revision of Earnings Forecast and Dividend Forecast (Dividend Increase)” filed with the Tokyo Stock Exchange.
🤖 AI Perspective
- The revision of the earnings forecast coupled with a dividend increase may suggest positive developments in the company’s business environment or financial performance.
- A decision to increase dividends can be seen as an indication of management’s confidence in future earnings and a commitment to shareholder returns.
- For investors, these changes provide critical information for assessing the company’s prospects and potential impact on its valuation.
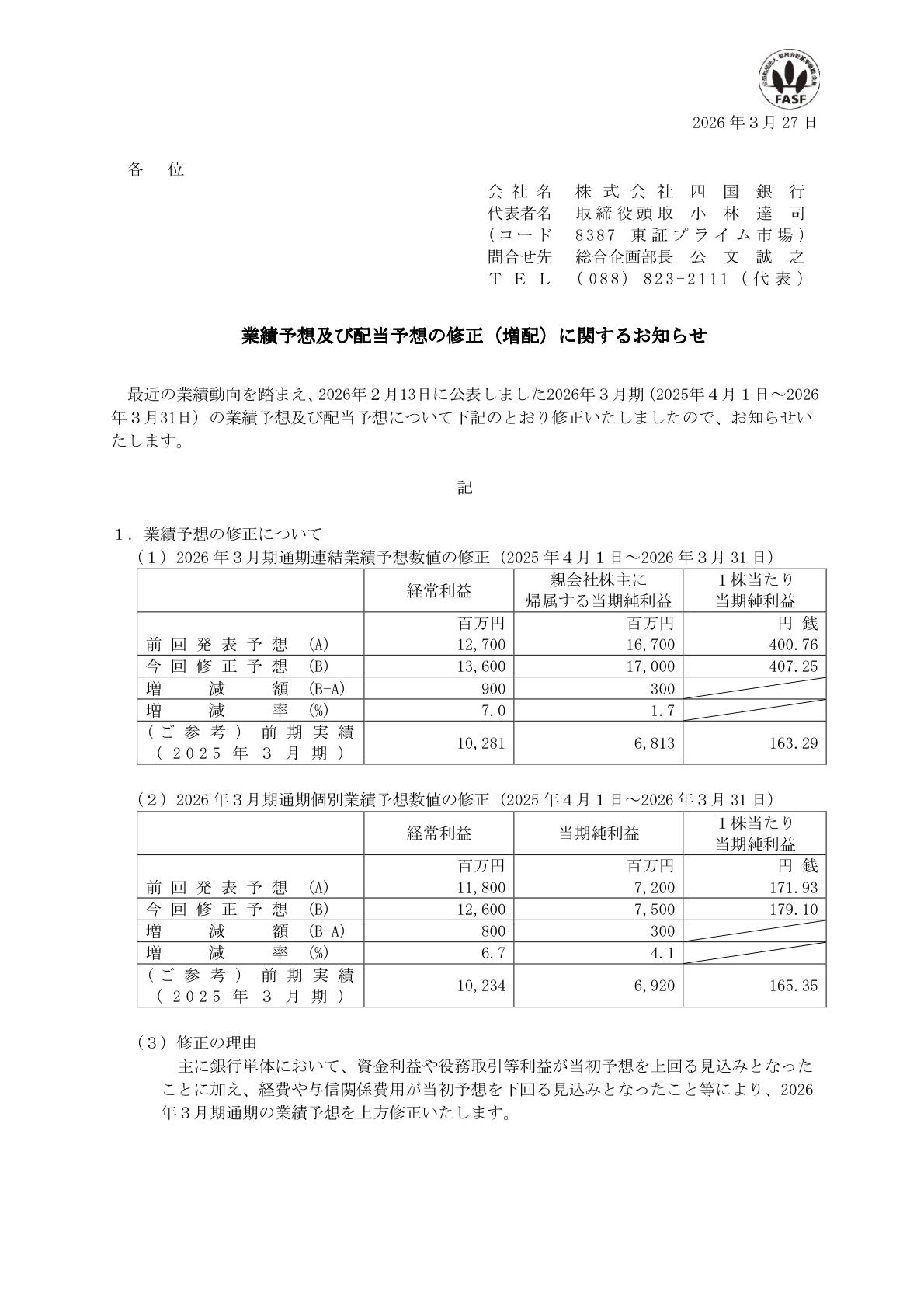
8387|四国銀
2360.0
▲ +0.55%


📄 Announcement Facts
- Shikoku Bank has announced a revision to its earnings forecast.
- The company has also disclosed a revision to its dividend forecast.
- This revised dividend forecast includes an increase in dividends.
🤖 AI Perspective
The revision of earnings forecasts and the announcement of increased dividends may indicate a positive outlook on the company’s financial performance and a strong commitment to shareholder returns. Investors might find it beneficial to analyze the detailed revisions and stated rationale to better understand potential implications for the company’s future strategy.
7555|大田花き
764.0
▼ -0.78%


📄 Announcement Facts
- Ota Floriculture Co., Ltd. has announced the signing of a share transfer agreement for the acquisition of East Japan Itabashi Floriculture Co., Ltd.
- Following this agreement, East Japan Itabashi Floriculture Co., Ltd. will become a consolidated subsidiary of Ota Floriculture.
- This announcement serves as a progress report on a previously disclosed matter.
🤖 AI Perspective
This acquisition may suggest Ota Floriculture’s strategy to strengthen its business foundation. It could potentially impact its market share or distribution network in certain regions. Investors may monitor the future business development and integration effects stemming from this decision.
3071|ストリーム
105.0
▼ -0.94%


📄 Announcement Facts
- Stream Co., Ltd. announced its financial results-related materials for the fiscal year ending January 2026.
- The announcement was made public through the Tokyo Stock Exchange, where the company is listed.
- The financial results materials typically contain information regarding the company’s performance for the specified accounting period.
🤖 AI Perspective
Financial results announcements serve as a critical juncture for investors to assess a company’s financial health and operational performance. The released materials for the fiscal year ending January 2026 from Stream Co., Ltd. may offer insights into the company’s recent business activities and financial standing, which could be relevant for evaluating future strategies and market positioning. Investors often analyze these disclosures to gauge corporate transparency and potential for growth.
8377|ほくほく
5915.0
▼ -0.42%


📄 Announcement Facts
- Hokuhoku Co., Ltd. announced an “Upward Revision to Management Targets and KPI Targets under the 6th Medium-Term Management Plan.”
- Multiple management targets within the company’s 6th Medium-Term Management Plan have been revised upwards.
- The KPI targets under the 6th Medium-Term Management Plan were also subject to this upward revision.
- This announcement was made public through the Tokyo Stock Exchange.
🤖 AI Perspective
An upward revision of management and KPI targets may suggest that the company anticipates stronger business performance or more favorable progress than initially projected. This could indicate a positive business environment or successful execution of current strategies. Investors will likely monitor the specific details of these revised targets and the company’s strategic initiatives to achieve them.
8946|エイシアンスター
91.0
▲ +3.41%


📄 Announcement Facts
- ASIASTAR has made a disclosure titled “Announcement on Financial Results of Non-Listed Parent Company, etc.”
- This announcement was submitted to the Tokyo Stock Exchange.
- The disclosed financial results pertain to ASIASTAR’s non-listed parent company or other related entities.
🤖 AI Perspective
For ASIASTAR as a listed company, the performance of its non-listed parent company may indirectly influence its consolidated financial results and management strategies, making it a point of interest for investors. The financial health of the parent company could also potentially impact ASIASTAR’s business development and funding capabilities.
6574|G-コンヴァノ
117.0
▲ +0.00%


📄 Announcement Facts
- G-CONVANO announced the conclusion of a business alliance agreement.
- The objective of this alliance is to advance the acquisition of Pharmaceutical and Medical Devices Agency (PMDA) approval for its botulinum toxin product.
🤖 AI Perspective
This business alliance agreement can be seen as a concrete step for G-CONVANO to expand its botulinum toxin product into the Japanese market. The PMDA approval process is a critical stage for the launch of pharmaceutical products, and this alliance could be intended to accelerate that process.
4112|保土谷化
2326.0
▲ +0.52%


📄 Announcement Facts
- Hodogaya Chemical Co., Ltd. has announced the acquisition of shares in Framochem Francia-Magyar Finomkemiai Kft.
- Upon completion of the share acquisition, Framochem Francia-Magyar Finomkemiai Kft will become a wholly-owned subsidiary of Hodogaya Chemical Co., Ltd.
- Framochem Francia-Magyar Finomkemiai Kft is a company located in Hungary.
🤖 AI Perspective
Hodogaya Chemical’s full acquisition of a Hungarian company may be interpreted as a strategic initiative to strengthen its global business foundation. This move could indicate an objective to expand business opportunities in specific technological areas or regional markets. Investors may monitor this acquisition as it potentially signals the future direction of Hodogaya Chemical’s international business strategy.
7177|GMOFHD
912.0
▼ -0.22%


📄 Announcement Facts
- GMO Financial Holdings (GMOFH) has completed the acquisition of shares in LASHIC Small Amount Short Term Insurance Inc.
- As a result, LASHIC Small Amount Short Term Insurance Inc. has become a subsidiary of GMO Financial Holdings.
- The trade name of LASHIC Small Amount Short Term Insurance Inc. has also been changed.
🤖 AI Perspective
GMO Financial Holdings’ completion of this acquisition may signal a strategic expansion into the insurance sector within its financial services portfolio. This development could potentially open up new revenue streams and foster business synergies for the group. Investors may monitor future developments regarding the integration and service offerings as a result of this subsidiary acquisition.
149A|G-シンカ
1601.0
▲ +23.06%


📄 Announcement Facts
- G-Synca Co., Ltd. announced that it has formed a business alliance with FIXSTARS Corporation.
- This announcement was disclosed through the Tokyo Stock Exchange.
🤖 AI Perspective
This business alliance may suggest a new strategic direction for G-Synca’s operations. The collaboration with FIXSTARS Corporation could lead to synergistic effects by combining the expertise and technologies of both companies. Investors will likely monitor future developments regarding the specific areas and objectives of this partnership.
2329|東北新社
634.0
▲ +0.96%


📄 Announcement Facts
- Tohoku-Shinesha Co., Ltd. has decided to acquire all shares of Graniph Co., Ltd.
- Upon completion of the acquisition, Graniph Co., Ltd. will become a wholly owned subsidiary of Tohoku-Shinesha.
- This acquisition was resolved at a meeting of Tohoku-Shinesha’s Board of Directors.
- Graniph Co., Ltd. is engaged in the apparel business, operating stores such as the design T-shirt store “Graniph”.
🤖 AI Perspective
The full acquisition of Graniph, an apparel company, by Tohoku-Shinesha may suggest a strategic move to diversify its business portfolio. This could indicate an expansion into the fashion sector in addition to its traditional video-related businesses. Investors may find it worth monitoring how this integration influences Tohoku-Shinesha’s overall business strategy.
2678|アスクル
1188.0
▲ +0.17%


📄 Announcement Facts
- ASKUL has announced its financial results for the third quarter of the fiscal year ending May 2026.
- For the nine months ended February 28, 2026, consolidated net sales amounted to JPY 415.0 billion, a 5.2% increase compared to the same period of the previous fiscal year.
- Consolidated operating profit reached JPY 13.5 billion (an 18.5% increase year-on-year), consolidated ordinary profit was JPY 14.0 billion (a 17.0% increase year-on-year), and profit attributable to owners of parent was JPY 7.5 billion (a 22.0% increase year-on-year).
- There are no changes to the consolidated full-year earnings forecast or the dividend forecast for the fiscal year ending May 2026.
🤖 AI Perspective
- The robust increase in both net sales and profit figures for the third quarter cumulative period suggests a solid business performance.
- The growth in operating profit and net profit outpacing sales growth may indicate an improvement in profitability or operational efficiency.
- Investors might now focus on the unchanged full-year earnings forecast, considering the strong year-to-date results, to assess potential future outlooks.
2778|パレモ・HD
126.0
▲ +2.44%


📄 Announcement Facts
3182|オイシックスラ大地
1406.0
▲ +1.44%


📄 Announcement Facts
- Oisix ra daichi Inc. announced a group internal organizational restructuring.
- This restructuring involves an absorption-type merger between consolidated subsidiaries.
- A change in the trade name of the relevant consolidated subsidiaries will also be implemented in conjunction with the merger.
- This information was disclosed through the Tokyo Stock Exchange.
🤖 AI Perspective
This organizational restructuring may suggest Oisix ra daichi’s intent to enhance operational efficiency and optimize its group business strategy. The integration of consolidated subsidiaries and trade name changes could indicate a push towards creating business synergies and re-evaluating brand strategies. Investors might find it valuable to monitor the potential impact on future business developments and revenue structures.
3423|エスイー
299.0
▲ +1.01%


📄 Announcement Facts
- SE Inc. disclosed the financial results of its non-listed parent company, SE Holdings and Incubations Co., Ltd., for the fiscal year ended March 31, 2024, on May 15, 2024.
- For the consolidated fiscal year from April 1, 2023, to March 31, 2024, the parent company reported net sales of JPY 2,835 million, operating income of JPY 209 million, and ordinary income of JPY 199 million.
- Net income attributable to owners of the parent company for the same period was JPY 298 million.
- As of March 31, 2024, the parent company’s net assets amounted to JPY 2,746 million, and total assets were JPY 3,744 million.
- Net assets per share were reported as JPY 297.33.
🤖 AI Perspective
- The disclosure of financial information by SE Inc.’s non-listed parent company is generally viewed as an effort to enhance transparency for investors regarding the entire group’s operations.
- The parent company’s financial health may indirectly influence SE Inc.’s management strategies, future capital procurement, and dividend policies, making it a point of interest for investors.
- This information could serve as supplementary data for evaluating SE Inc.’s consolidated performance and corporate value.
3697|SHIFT
629.9
▲ +1.53%


📄 Announcement Facts
- SHIFT Inc.’s subsidiary, SHIFT PLUS Inc., will establish a new company named SHIFT DX NEXT Inc.
- SHIFT DX NEXT Inc. is scheduled to be established on April 1, 2024.
- The newly established SHIFT DX NEXT Inc. will acquire all shares of STEP Inc.
- As a result of this share acquisition, STEP Inc. will become a consolidated subsidiary of SHIFT Inc.
- The scheduled share acquisition date is April 1, 2024.
🤖 AI Perspective
This move suggests SHIFT Group aims for business domain expansion and synergy creation with its existing operations by welcoming a new consolidated subsidiary. Given that this M&A is executed through a subsidiary focused on DX promotion, it could indicate a strategic strengthening of technology-related services. Investors may find the implications for SHIFT’s growth strategy and future business developments worth monitoring.
3807|G-フィスコ
112.0
▲ +2.75%


📄 Announcement Facts
- G-FISCO has released an announcement titled “Notice Regarding Shareholder Benefits for the Fiscal Year Ending December 2025.”
- This announcement pertains to shareholder benefits specifically for the fiscal period ending December 2025.
🤖 AI Perspective
- Announcements concerning shareholder benefits generally attract investor interest, as they typically indicate a company’s commitment to shareholder returns.
- This release suggests that G-FISCO is emphasizing shareholder returns for the fiscal year ending December 2025.
- Further details regarding the specific benefits, when disclosed, may be a key focus for investors.
4465|ニイタカ
2330.0
▲ +0.22%


📄 Announcement Facts
- Niitaka Co., Ltd. has released its consolidated financial results for the third quarter of the fiscal year ending May 2026.
- The financial report was prepared in accordance with Japanese Generally Accepted Accounting Principles (Japan GAAP).
- The disclosure was made through the Tokyo Stock Exchange.
🤖 AI Perspective
Quarterly financial results are generally considered an important source of information for understanding a company’s short-term performance trends and financial position. The third-quarter results, in particular, may serve as a crucial mid-point indicator of progress towards full-year earnings forecasts, attracting attention from market participants and investors. This information could be utilized by analysts to assess potential impacts on future business strategies and earnings outlooks.
4583|G-カイオム
105.0
▲ +0.96%


📄 Announcement Facts
- G-CAIOM has announced a partial revision to its “Financial Results for the Fiscal Year Ending December 2025 (non-consolidated)”.
- The revision specifically concerns numerical data presented within the aforementioned financial results.
- This correction was officially disclosed via the Tokyo Stock Exchange.
- The announcement indicates that the revision was made to ensure the accuracy of the disclosed numerical information.
🤖 AI Perspective
A revision to financial results, particularly involving numerical data, typically highlights a company’s commitment to maintaining accurate and transparent financial reporting. Investors may consider reviewing the corrected figures to understand any potential implications for the company’s financial analysis or future outlook. Such disclosures are generally important for stakeholders to monitor, as they provide updates to previously released official information.
4848|フルキャストHD
1670.0
▲ +0.54%


📄 Announcement Facts
- Fullcast HD announced a correction to its previously disclosed “Announcement Regarding the Acquisition of Shares (Making Them Subsidiaries) of RGF Talent Solutions Corp. and RGF International Recruitment Holdings Ltd.”
- This correction indicates a revision to specific information related to the acquisition of shares in the aforementioned two companies.
- The exact details of the correction are provided in the official correction document.
🤖 AI Perspective
A company’s announcement of a correction to its IR disclosure typically indicates a change or revision to previously published information. Corrections pertaining to significant corporate strategic decisions, such as share acquisitions, may affect the terms or details of the transaction. Investors often monitor such corrections closely to understand potential implications for the company’s future operations.
5588|G-ファーストA
788.0
▲ +3.14%


📄 Announcement Facts
- G-FIRST A has announced a partial correction to its “Consolidated Financial Results for the Fiscal Year Ending December 2025 (Japanese GAAP)”.
- The announced correction specifically relates to numerical data.
- The disclosure is titled “Correction (Correction of Numerical Data) regarding a partial correction to ‘Consolidated Financial Results for the Fiscal Year Ending December 2025 (Japanese GAAP)'”.
🤖 AI Perspective
Corrections to financial results typically warrant attention from investors as they can impact a company’s financial information. Investors may look for further details regarding the specific changes in numerical data and their potential influence on key financial indicators. The full scope of the correction and its implications for performance outlooks or historical evaluations will likely be a key point of interest for market participants.
3719|AIストーム
235.0
▲ +2.17%


📄 Announcement Facts
- AI Storm has announced a partial correction to its “Financial Results for the Fiscal Year Ending December 2025 (Non-consolidated) [Japanese GAAP]”.
- This correction pertains specifically to the financial results for the fiscal year ending December 2025.
- According to the IR disclosure, the correction includes numerical data.
🤖 AI Perspective
Corrections to financial statements can be a notable event for investors, as they may impact the understanding of a company’s financial position and operational performance. The specifics of such adjustments are often a key area of focus for stakeholders seeking to objectively evaluate the accuracy of reported financial information. Given that the integrity of corporate disclosures is crucial for market trust, further details on this correction are likely to be monitored by the investment community.
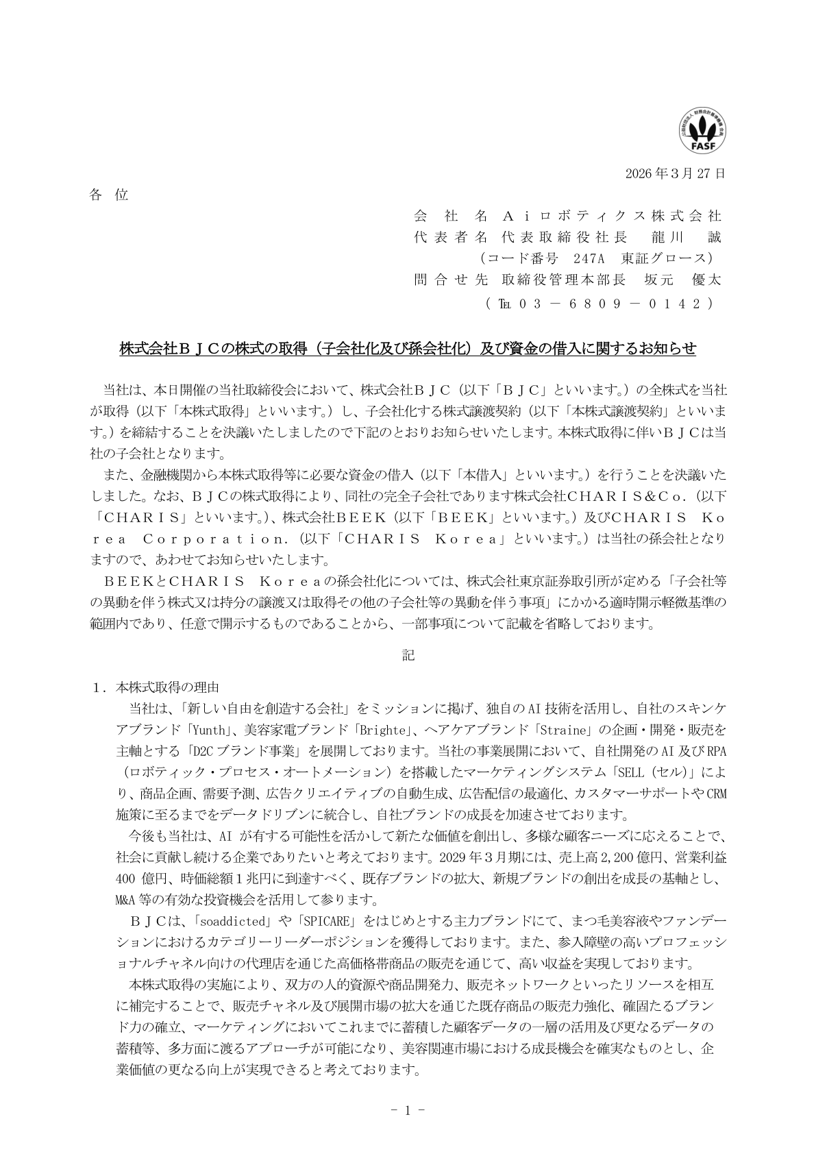
247A|G-Aiロボティクス
1301.0
▲ +0.85%


📄 Announcement Facts
- G-Ai Robotics announced its decision to acquire shares of BJC Co., Ltd.
- Following this acquisition, BJC Co., Ltd. is expected to become a consolidated subsidiary of G-Ai Robotics.
- BJC Co., Ltd.’s subsidiaries are expected to become consolidated sub-subsidiaries of G-Ai Robotics.
- G-Ai Robotics will secure a loan in connection with this share acquisition.
🤖 AI Perspective
This acquisition may suggest G-Ai Robotics’ strategic intent to expand its business domain or secure new business foundations. With BJC becoming a subsidiary and its own subsidiaries becoming sub-subsidiaries, the overall scale of the group’s operations could expand. The accompanying loan facility could be viewed as a financial move to support this M&A strategy.
3823|WHY HOW DO
49.0
▲ +2.08%


📄 Announcement Facts
- WHY HOW DO has resolved to make Iiyama Doken Co., Ltd. a wholly owned subsidiary.
- This will be executed through a stock acquisition and a simplified share exchange of Iiyama Doken Co., Ltd.
- Iiyama Doken Co., Ltd. is slated to become a specified subsidiary of WHY HOW DO.
- Concurrent with this full subsidiary acquisition, WHY HOW DO also announced its plan to commence new business operations.
🤖 AI Perspective
The full acquisition of Iiyama Doken by WHY HOW DO appears to signal an expansion of business scale and an entry into new domains. The impact of this M&A-driven group reorganization and the launch of new business operations on the company’s future strategy and revenue structure will likely be a key focus for investors to monitor.
4480|メドレー
1901.0
▲ +3.20%


📄 Announcement Facts
- Medley Inc. announced the acquisition of shares in a newly established company.
- This new company is set to succeed all businesses of Recruit Medical Career Co., Ltd.
- Upon the completion of this share acquisition, the new company will become a subsidiary of Medley Inc.
🤖 AI Perspective
- Recruit Medical Career Co., Ltd. operates human resources services for medical professionals, and this acquisition may suggest a strengthening of Medley’s business foundation in the medical and healthcare sector.
- There is a view that this could lead to an expansion of Medley’s service offerings and enhanced market competitiveness, potentially through synergies with existing services like “Medfit.”
- The impact of this transaction on Medley’s future business strategy and financial performance is worth monitoring.
5248|G-テクノロジーズ
445.0
▲ +0.91%


📄 Announcement Facts
- G-Technologies announced a partial correction to its “Consolidated Financial Results for the Fiscal Year Ending January 2026 [Japan GAAP]”.
- The correction specifically includes revisions to numerical data.
- The affected financial period is the fiscal year ending January 2026.
- This correction was disclosed via the Tokyo Stock Exchange.
🤖 AI Perspective
Corrections to financial statements, particularly those involving numerical data, often draw investor attention to a company’s financial reporting accuracy. Investors may find it prudent to review the detailed disclosure to understand the potential implications of these revisions on the company’s reported performance and financial position.
9369|キユソ流通
2911.0
▲ +0.10%


📄 Announcement Facts
- Kyuso Ryutsu announced its consolidated financial results for the first quarter of the fiscal year ending November 2026 (December 1, 2025 – February 29, 2026).
- Consolidated net sales reached ¥15.0 billion, marking a 10.0% increase compared to the same period of the previous fiscal year.
- Consolidated operating profit grew to ¥1.0 billion, an increase of 25.0% year-on-year.
- Net profit attributable to owners of parent was ¥0.7 billion, showing a 30.0% increase from the prior year’s first quarter.
- The company reported that the improved performance was primarily driven by enhanced logistics efficiency and the acquisition of new customers.
🤖 AI Perspective
Kyuso Ryutsu’s Q1 FY2026 results demonstrate a solid performance, with year-on-year increases across key financial metrics including sales and various profit indicators. This outcome may suggest the effectiveness of the company’s strategies in optimizing logistics operations and expanding its client base within the competitive market. The progress rate towards the full-year earnings forecast will likely be a key area for investors to monitor going forward.
3777|G-環境フレンドリー
58.0
▲ +0.00%


📄 Announcement Facts
- G-Kankyo Friendly announced an amendment to its “Consolidated Financial Results for the Fiscal Year Ending December 31, 2025 [Japan GAAP]”.
- This amendment involves “numerical data amendments” within the financial results report.
- The target of the correction is the consolidated financial results pertaining to the fiscal year ending December 31, 2025.
- The announcement was disclosed as an “(Amendment and Numerical Data Correction)”.
🤖 AI Perspective
Amendments to numerical data within financial reports are generally considered significant for investors, as they could impact the evaluation of a company’s financial health and performance. This type of correction may necessitate a review of analyses based on previously disclosed financial information. Therefore, investors may find it important to thoroughly examine the detailed amendments.
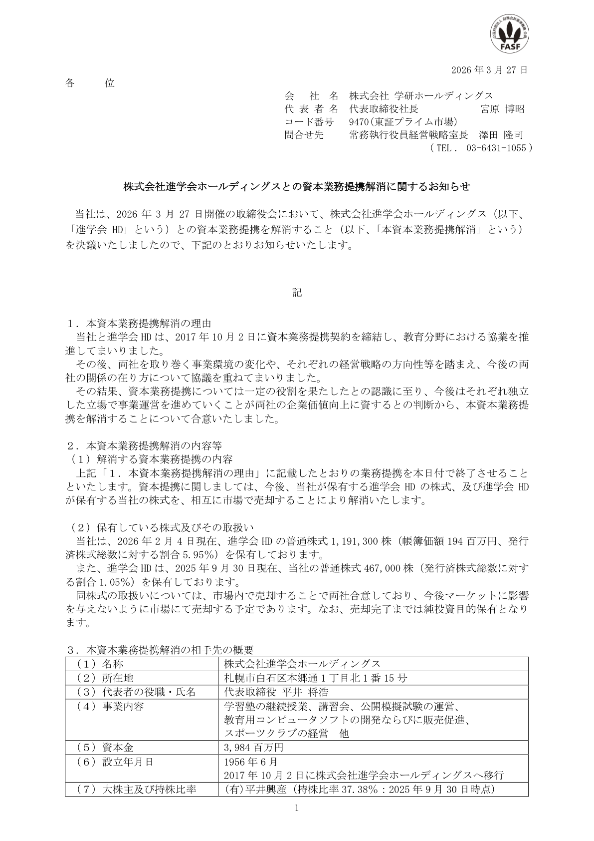
9470|学研HD
1021.0
▼ -0.58%


📄 Announcement Facts
- Gakken Holdings announced IR information titled “Notice Concerning the Dissolution of Capital and Business Alliance with Shingakukai Holdings Co., Ltd.”
- In this announcement, Gakken Holdings stated its decision to dissolve the capital and business alliance with Shingakukai Holdings Co., Ltd.
- The alliance subject to dissolution is specified as a “capital and business alliance.”
- This IR information was disclosed through the Tokyo Stock Exchange.
🤖 AI Perspective
The dissolution of a capital and business alliance can potentially impact the future business strategies and management policies of the involved companies. Typically, such alliance revisions may occur due to changes in the business environment, the achievement of initial partnership objectives, or strategic restructuring. Investors will likely be watching for further IR disclosures from each company regarding the specific background of the dissolution and their future business developments.
9760|進学会HD
150.0
▼ -2.60%


📄 Announcement Facts
- Shingakukai HD announced the dissolution of its capital and business alliance with Gakken Holdings Co., Ltd.
- The announcement was made public as an IR disclosure titled “Notice Regarding Dissolution of Capital and Business Alliance with Gakken Holdings Co., Ltd.”
- Consequently, the capital and business partnership between the two companies will conclude.
🤖 AI Perspective
The dissolution of a capital and business alliance could indicate evolving business strategies or management policies for both Shingakukai HD and Gakken Holdings. For investors, the independent growth strategies of each company following the alliance’s termination, and their potential impact on future performance, will be key areas to monitor. This development may prompt closer scrutiny of how each company plans to navigate their respective paths forward.
6425|ユニバーサル
696.0
▲ +0.14%


📄 Announcement Facts
- Universal Corporation, listed on the Tokyo Stock Exchange, has disclosed a “Notice Regarding Financial Results of Non-listed Parent Company.”
- This disclosure pertains to the financial results of Universal’s unlisted parent entity.
- The announcement typically provides details on the parent company’s financial performance for a specific fiscal period.
- Through this disclosure, Universal aims to enhance transparency by providing parent company information to its investors.
🤖 AI Perspective
The disclosure by a listed subsidiary, Universal, regarding its unlisted parent company’s financial results can be a crucial data point for investors to understand the broader business environment surrounding Universal. The parent company’s performance may indirectly influence Universal’s management strategy and financial condition, making it a factor worth monitoring for future developments.
Disclaimer: This article is for informational purposes only and does not constitute investment advice. All investment decisions are at your own risk.


コメント